コロナにかかった時の「自宅療養のしおり」

「詳しくは、岐阜県ホームページから「自宅療養のしおり」(令和4年11月1日版)【日本語】をご覧ください。」

1.詳細・・コロナにかかった時の予備知識 

①・・65歳以上の人は、病院で検査できます。 

②・・陽性になると、病院から県に報告されます。 

③・・病院でもらった薬代は無料です。 

④・・3日分の食料等が、要望すれば無料で支給されます。

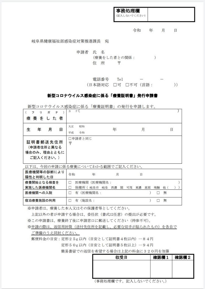
⑤・・65歳以上の人で保険に入っていたら、「療養証明書」を県に申請しましょう。

 

2.写真2・・「療養証明書」申請書の掲示

「申請書の書き方は、自宅療養のしおりp29~p31をご覧ください。」

 

 

 

 

 

3.写真・・食料等

 

4.写真

 

※上の写真説明です。Tの線が陽性の場合です。

 

2023年01月02日